为什么金融行业最被人工智能看好?
“15年内,人工智能和自动化将具备取代40%-50%岗位的技术能力”,李开复的这一预言不禁引起人们对人工智能应用前景和个人职业规划的重新思考。
你的工作会被人工智能取代吗?这样的焦虑在我们刚刚使用语音助手聊天的时候或许还是杞人忧天,但在AlphaGo先后打败人类顶级围棋选手的今天,却已经成为一件不得不面对的事情,金融业尤其明显。
据外媒报道,在2000年顶峰时期,高盛在纽约总部的现金股票交易柜员达600名,但现如今却只剩下2名“留守空房”。无独有偶,2015年12月,摩根士丹利表示在全球裁员1200人;2016年1月,瑞信对伦敦的1800名员工发出裁员警告;2016年3月,日本最大的投行野村证券称将在北美裁员20%,同月美银美林也传出将裁逾5%交易员的消息。

同样的事情在银行业也在发生。花旗银行的一份统计报告显示,个人金融银行试图借助自动化节省人力,预计在2015—2015年之间减少30%的员工。在国内,根据各大商业银行年报数据显示,五家国有银行在境内银行机构员工数量全部减少,其中工商银行、农业银行、建设银行减员都在8000人以上。
是什么让往日风光无限的金融行业频频裁员?待市场重新回归牛市,是否还会恢复到往日的用人规模?答案是否定的。金融行业良好的数据基础和服务属性,使其成为最被看好的人工智能应用领域之一。大量人工智能技术借金融场景落地生根,取代了原本繁杂的人力劳动才是造成“失业”现象的根本原因。
为什么金融行业最被人工智能看好?
原因主要有三点:一方面,金融行业的信息化建设起步较早,且行业内极其重视数据的标准化和规范化采集,因而具有大量的数据积累,这些数据为人工智能的应用提供了坚实的基础;另一方面,以银行、保险、证券业为例,金融业的主要业务都是基于大规模数据展开的,大量繁琐的数据处理工作,急需自动化和智能化的变革来解放人力;此外,金融普惠化和场景化的创新,也需要新的技术手段来提供支持,而人工智能与金融的结合,无疑为金融创新提供了更多的可能。
金融业有哪些人工智能应用场景?
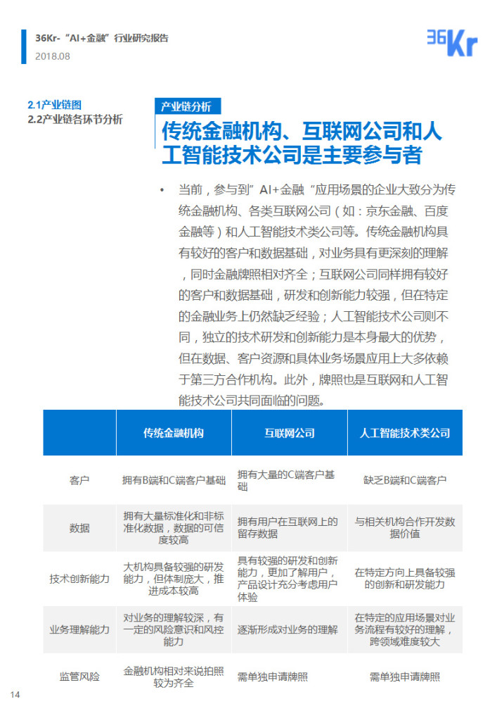
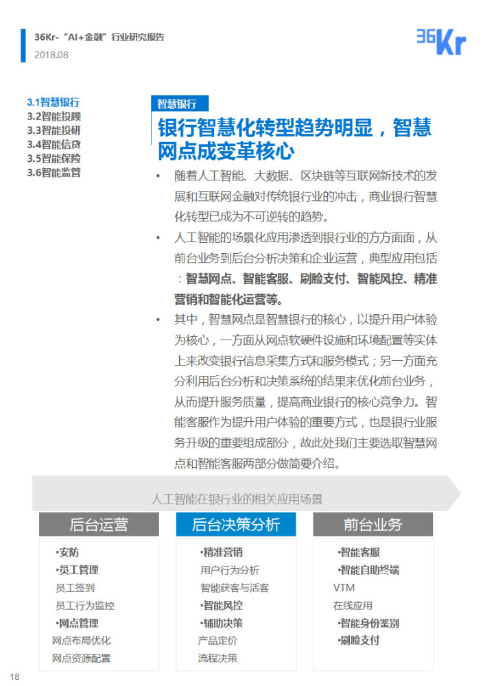
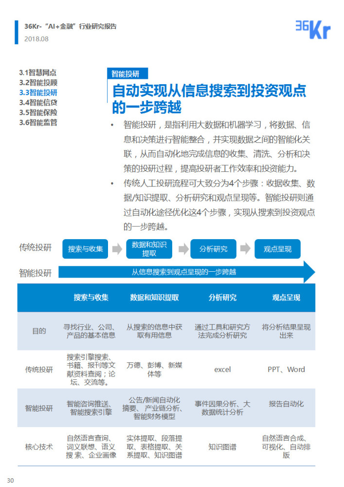
智慧银行、智能投顾、智能投研、智能信贷、智能保险和智能监管是当前人工智能在金融领域的主要应用,分别作用于银行运营、投资理财、信贷、保险和监管等业务场景。智慧银行从提升用户体验和服务效率为主要出发点,实现服务和运营的智能化变革;智能投顾是人工智能在理财领域的应用,旨在利用计算机程序评估用户的风险偏好和理财需求,从而提供自动化的配置建议;智能投研用于辅助投资分析,提升投研效率;信贷领域,基于大数据和深度学习的风控、征信正改变着传统的信贷模式。此外,保险和监管也朝着智能化的方向发展。金融业智能化的变革从各个角度提升了行业效率,为业务模式的创新提供了新思路和新方法,但同时也使金融风险变得更加复杂,新监管手段的探索受到重视。
“AI+金融”发展现状及前景如何?
当前人工智能在金融行业的各个细分领域应用还有较大的发展空间,行业处于初创期,机遇与挑战并存。
从人工智能技术的角度看,技术不断进步至发展成熟的趋势明显,而技术的商业化变现则依赖于实际的应用场景。因此,随着人工智能技术的逐渐成熟,行业关注的重点也将逐步从技术研发转移到场景探索上来,金融行业作为最被看好的AI应用领域之一,无疑会有更多的发展机会。
从场景的角度来看,人工智能在金融领域的场景应用逐步落地,当前行业仍处于探索期,具有较强的不确定性。短期来看数据和技术对各个金融科技平台的发展具有较大的影响,但随着技术的逐渐成熟,数据共享机制的逐渐建立,好的应用场景和商业模式将在未来的发展中占据更主要的优势,而应用场景也并非一成不变,其发展本身具有一定的不确定性。此外,由于金融行业发展的差异性(如各国金融市场的成熟度不同,投资者的投资风格迥异等),短期来看,人工智能技术对金融行业发展的辅助性作用更为明显;长期来说,技术所能达到的界限难以界定,不排除有对行业产生颠覆性影响的可能,市场具有较强的不确定性。
本篇报告主要内容:
什么是“AI+金融”?
“AI+金融”行业发展的驱动力有哪些?
“AI+金融”的行业现状怎样?
“AI+金融”的产业链图和各类参与者分析
“AI+金融”的应用场景:智慧银行、智能投顾、智能投研、智能信贷、智能保险、智能监管
“AI+金融”的行业总结与前景分析
以下是报告全文(PDF版下载):
